Terminologie k tématu Program Design
Spodní tlak
Pohybová kategorie zahrnující cviky, při kterých dolní končetiny vytvářejí tlak směrem k zemi. Aktivují především kvadricepsy, hýždě a hamstringy.
Příklady: dřepy, výpady, leg press
Horní tlak
Cviky zaměřené na tlak z horní části těla, rozdělené podle směru:
Horizontální tlak: Tlačení směrem od těla ve vodorovné poloze těla. Příklady: bench press nebo kliky
Vertikální tlak: Tlačení směrem nad hlavu ve vzpřímené poloze. Příklady: military press, tlaky s jednoručkami nad hlavou nebo landmine
Spodní tah
Cviky zaměřené na tah z dolní části těla, které zahrnují hamstringy, hýždě a vzpřimovače páteře
Příklady: všechny varianty mrtvého tahu (mrtvý tah, RDL, kyčelní ohyb…)
Horní tah
Cviky, při kterých horní část těla vykonává tahový pohyb:
Horizontální tah: Pohyb směrem k tělu ve vodorovné rovině. Příklady: veslování, přítahy jednoruček
Vertikální tah: pohyby jako například přítahy na hrazdě, stahování kladky
Pření část břicha
Flexe trupu (ohyb vpřed) a stabilizace trupu
- Plank (prkno)
- Leh sedy
- Zvedání nohou ve visu
Boční řetězce
Laterální flexe (úklony do stran) a stabilizace trupu při bočních pohybech
- Side plank (boční prkno): Izometrická stabilizace laterálních řetězců
- Suitcase carry (jednoruční přenášení závaží): Dynamická stabilizace proti úklonu
- Úklony s jednoručkou: Posilování laterální flexe
Zadní řetězce (posterior chain)
Extenze trupu, stabilizace páteře.
- Back extensions: Zaměření na vzpřimovače trupu
- Good mornings: Aktivace celého zadního řetězce
- Glute bridge: Stabilizace s důrazem na hýždě a dolní část zad
Rotace
Rotace trupu, přenos síly skrze osovou rovinu
- Pallof Press s rotací
- Medicine ball throws (hody medicinbalem): Výbušná rotace
Antirotace
Stabilizace trupu proti nechtěné rotaci
- Pallof press
- Renegade rows (přítahy s oporou): Antirotační stabilita při jednostranném zátěži
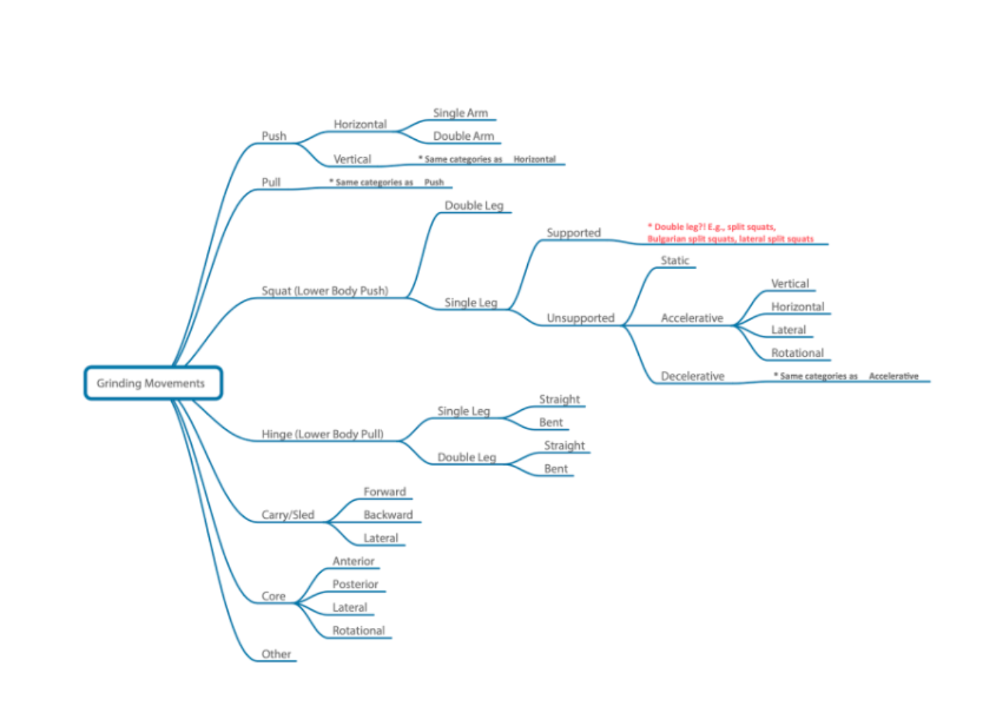
Rozdělení základních pohybových vzorů

RPE (Rate of Perceived Exertion)
RPE (Rate of Perceived Exertion) je subjektivní stupnice, která umožňuje cvičencům a trenérům hodnotit intenzitu tréninku na základě pocitu námahy. Používá se nejčastěji škála od 1 do 10, kde 1 představuje minimální úsilí (například lehká chůze) a 10 maximální možnou námahu, kterou nelze udržet déle než pár sekund. Tento přístup je užitečný pro přizpůsobení tréninku individuálním schopnostem, protože bere v úvahu nejen fyzickou, ale i psychologickou odezvu na zátěž.
- Mikrocyklus
Krátký tréninkový cyklus, obvykle trvající jeden týden, zahrnující jednotlivé tréninkové jednotky zaměřené na konkrétní cíle, například sílu nebo regeneraci.
- Mezocyklus
Středně dlouhý cyklus trvající 4–8 týdnů. Skládá se z několika mikrocyklů a zaměřuje se na konkrétní aspekt tréninku, jako je hypertrofie nebo výbušná síla.
- Makrocyklus
Dlouhodobý tréninkový plán, který obvykle zahrnuje období jednoho roku. Obsahuje více mezocyklů, které postupně směřují k dosažení hlavního cíle, například závodního výkonu nebo celkového zlepšení kondice (Jeffreys, 2019).
- Tempo
Tempo označuje rychlost provádění jednotlivých fází pohybu při cvičení. Vyjadřuje se číselným kódem (např. 3-0-1-0):
-
- První číslo: Doba excentrické fáze (např. spouštění zátěže)
- Druhé číslo: Pauza po excentrické fázi
- Třetí číslo: Doba koncentrické fáze (např. zvedání zátěže)
Tempo ovlivňuje svalovou aktivaci a adaptaci na zátěž. Například pomalejší excentrická fáze může zvýšit hypertrofii, zatímco rychlá koncentrická fáze podporuje výbušnost (Wilk et al., 2021).
Reference
- Graham, T., & Cleather, D. J. (2021). Autoregulation by „Repetitions in Reserve“ Leads to Greater Improvements in Strength Over a 12-Week Training Program Than Fixed Loading. Journal of Strength and Conditioning Research, 35(9), 2451-2456. doi:10.1519/JSC.0000000000003164.
- Jeffreys, I. (2019). The Warm-Up: Maximizing Performance and Improving Safety. Strength and Conditioning Journal, 41(2), 44-52. doi:10.1519/SSC.0000000000000461.
- Wilk, M., Zajac, A., & Tufano, J. J. (2021). The Influence of Movement Tempo During Resistance Training on Muscular Strength and Hypertrophy Responses: A Review. Sports Medicine, 51(8), 1629-1650. doi:10.1007/s40279-021-01465-2.